Как сделать электропроводку в квартире — как правильно спроектировать и провести электропроводку по квартире (135 фото-идей)
Провести новую проводку своими руками не настолько сложный процесс как может показаться на первый взгляд. Всё зависит от степени подготовленности хозяина квартиры в области электрофизики и умения пользоваться инструментами. Немаловажным фактором является способность правильно спланировать электропроводку в квартире, чтобы она соответствовала нормам и была удобна для использования.
Краткое содержимое статьи:
В каких случаях нужно менять электропроводку в квартире
Часто электропроводка в квартире не соответствует установленным нормам. Например, это квартиры старого жилого фонда, где или где проводка проводилась по старому ГОСТу. В то время в принципе не было бытовых электроприборов, которые сейчас повсеместно используются. В основном использовались провода из алюминия, которые имеют целый ряд недостатков и не пригодны в современных условиях.
В таких домах, квартиры не имеют достаточного количества точек для подключения электричества, поэтому жильцы часто используют тройники удлинители, из которых составляют целые каскады электропроводок.
Всё это увеличивает нагрузку на используемую точку, и усугубляет возможность короткого замыкания и пожароопасность. Тянущиеся по комнатам провода не увеличивают комфортность проживания в квартире.
Все эти факторы приводят к необходимости замены проводов.




С чего начать
Службы поставки электроэнергии отвечают за подводку электричества до распределительного щитка в подъездах жилых домов, остальная электропроводка ложится на плечи квартиросъёмщика. Возникает вопрос с чего начать, в частности, как поменять старую проводку своими руками.
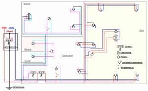
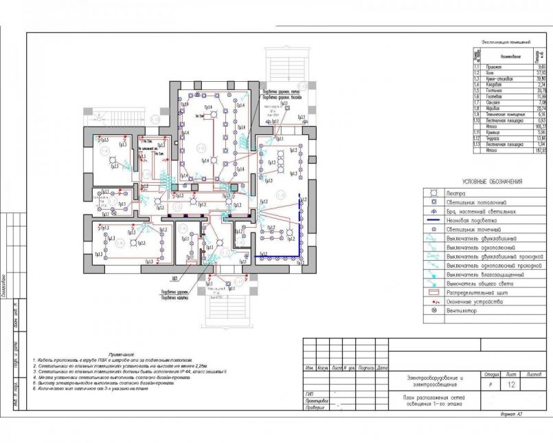
Прежде всего, нужно составить правильный/грамотный план электропроводки вашей квартиры. Определиться с количеством точек для подключения, количество выключателей розеток. Далее составить принципиальную электрическую схему проводки в квартире.
Рассчитать нагрузку на электропроводку с учётом всех ваших электроприборов. На каждом электроприборе указывается его потребляемая мощность в Ватт, которая рассчитывается по упрощенной формуле: Ватт = Ампер * Вольт.
Исходя из полученной схемы, рассчитать количество необходимых материалов, количество розеток выключателей длину проводов и т.п.
При этом надо знать — все кабели прокладываются строго вертикально и горизонтально. Розетки располагаются на расстоянии 20 см. от пола, при желании их положение можно изменять, например, на кухне — над рабочим столом. Горизонтальная прокладка проводов должна находиться на расстоянии 20 см. от потолка.



Выбор кабеля для прокладки, розеток и выключателей
Выбор подходящего кабеля для прокладки является очень важным моментом, так как в зависимости от нагрузки подбирается его определенное сечение.

При составлении схемы лучше всего ее разбить по зонам: кухня, ванная комната, рабочий кабинет, и т.д. Исходя из этих зон, делается соответствующая разводка. Скорее всего, кухня будет самое энергоемкой зоной, из-за неё загруженности различными кухонными приборами, комбайнами, электроволновкой, электроплита и т.п.
Правильнее всего выбирать медный провод. Ни в коем случае не следует соединять между собой медный алюминиевый провод из-за их химических свойств.
Кабель, идущий к коробке – распределителю в подъезде, д.б. сечением не менее 6 мм.
2 основных вида кабеля
Это ВВГ и NYM. Это трехжильные кабели. Лучше всего использовать ВВГ кабель, он не требует обжима, В то время как NYM — мягкий и требует обязательного обжима, используя специальную гильзу. Кроме того ВВГ кабель имеет плоскую форму, что гораздо удобнее при его прокладке.
Надо знать, что трехжильные кабели имеют провода разных цветов, где синий всегда 0, жёлтый или коричневый всегда земля, фаза — провод любого другого цвета.

Разметка
Прежде чем начать штробить стены для укладки кабеля, нужно произвести разметку, т.е. нарисовать на стенах места, где будут стоять розетки, выключатели и пути прокладки провода. Прокладка проводов к розеткам и выключателям производится обязательно сверху вниз — от потолка к полу.
Иногда из-за особенности строения дома, электроточки приходится смещать, например, если она (или штроба к ней) приходится на бетонную стену, заложенный кусок арматуры, возможные коммуникации и т.п., поэтому так важна разметка.
Закладка кабеля, выключателей и розеток
Для закладки кабеля делаются штробы, для установки подрозетников также выдалбливаются ниши для их установки. Раньше штробы делались вручную, используя молоток и зубило или долото.
В настоящее время, для этих целей существуют специальные штроборезы (с пылесосом), для некоторых стен, изготовленных из мягких материалов, хорошо использовать болгарку со специальным диском. Глубина выемки под подрозетник делается с учетом всех его размеров.
Подрозетник устанавливается с таким расчётом, чтобы его края приходились вровень с гладкой поверхностью стены. Крепится подрозетник в стене, используя гипсовые растворы, перед этим нужно удалить всю пыль и хорошо смочить место установки, перед его установкой в него проводится кабель (с запасом) через специальные в нем отверстия.

Таким же образом устанавливаются распаечные коробки. Распаечные/распределительные коробки нужны в случае разветвлённой проводки, чтобы не прерывать цепь, идущую через выключатель освещения к розетке (через распределительную коробку проводится самостоятельный провод — к розетке и самостоятельный провод — через выключатель к освещению).
Кабель закладывается в штробы и фиксируется через определенные промежутки. В качестве такого фиксатора м.б. гипсовый раствор, т.к. он быстро «схватывается», затем этим же раствором, при помощи шпателя, замазывается вся штроба.
В некоторых случаях возможна проводка по потолку в квартире, но это бывает редко. Дело в том, что в обычных квартирах потолок выложен из цокольных плит и поэтому, прокладка затруднительна и не эстетична. Чаще всего, такая проводка используется в промышленных помещениях, без перегородок, имеющих большую площадь, с подвесными потолками или в магазинах – супермаркетах.
Установка розеток и выключателей
Выключатели и розетки устанавливаются в подрозетнике. Перед установкой лишний провод следует удалить, но так чтобы остался некоторый запас, который бы свободно поместился вместе с выключателем, розеткой в подрозетник.
Концы проводов кабеля оголяются на 5-7 мм, затем они крепятся в соответствующие места выключателя, розетки для контакта. После этого, изделие устанавливается в подрозетник и, при помощи отвертки, удерживая его рукой, плотно прижав к стене, по часовой стрелке вкручиваются фиксирующие винты, так что устройство фиксируется на боковых распорках.
Надо сказать, не покупайте дешевых розеток, выключателей, качественные стоят дороже, но это – надежность, эстетичность, долговечность и они не будут вываливаться из стены, как это бывает часто.
Проверка
Обязательно проверяйте проводку, прозванивайте ее на каждом этапе, делать это нужно постоянно, чтобы быть уверенным в том, что все соединения выполнены безукоризненно. Это гарантированный контроль того что ваша схема была продумано правильно, что не придется ничего переделывать по окончании работ.
После окончательной установки проводки, ее проверка бывает весьма затруднительна. Проверка производится простым тестером.
Фото электропроводки в квартире
Источник https://electrikexpert.ru/kak-sdelat-elektroprovodku-v-kvartire/